Enchanted Flames: A Voxel 3D Dragon Created with MagicaVoxel and Blender

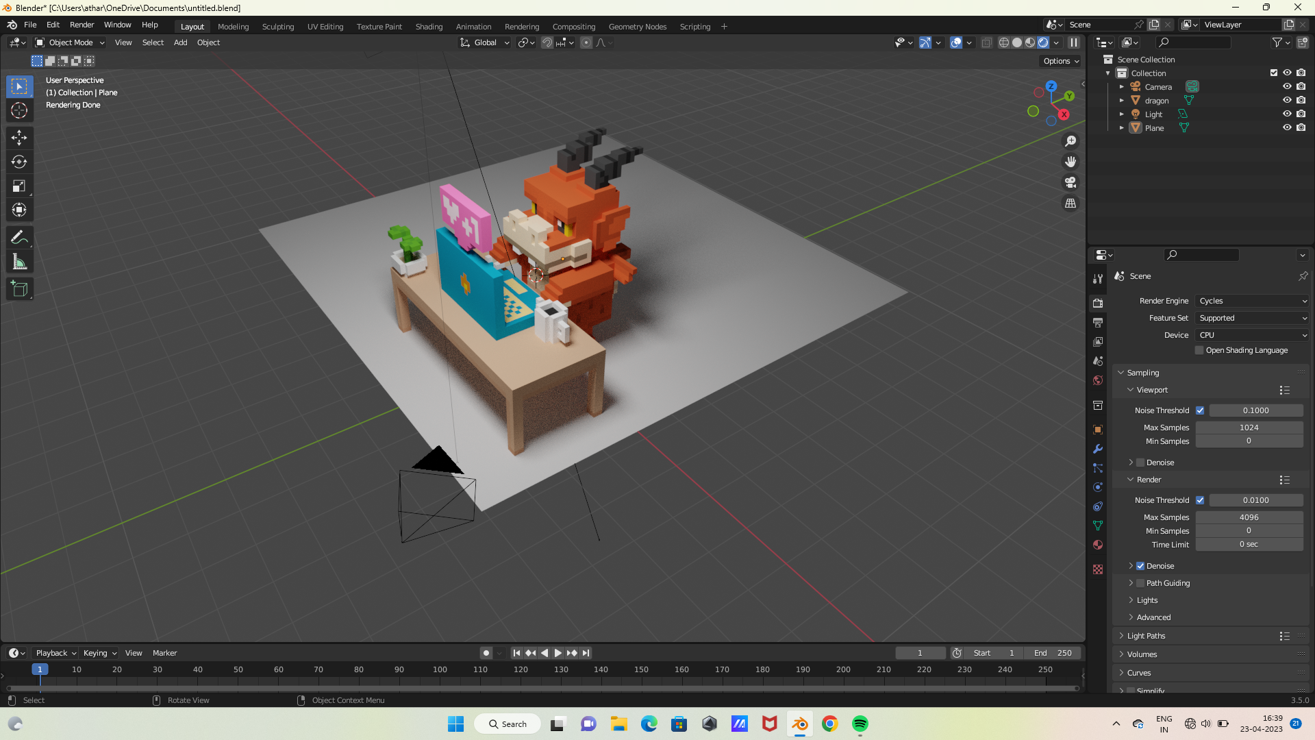
It is made by MagicaVoxel , It renders a PCSS shader to dynamically render soft shadows. While it performs well, its efficiency is not optimal, especially on mobile devices. Additionally, the shadow quality may appear slightly rough.
The shadows are pre-baked using Blender's Cycle engine to significantly improve rendering performance. This method achieves beautiful soft shadows that are similar to those rendered in MagicaVoxel. However, the resulting glTF file size has increased significantly due to the high-quality textures used.
- PlatformWeb
- StackThree.js/React/GLTF/CSS/WebGL/Babel


